Click here to get a PDF of our new review paper about the use of network methods in the climate sciences. It is co-authored by Juan Rocha of Stockholm Resilience Center and myself. Since almost a week it is on hold for moderation at arXiv for unknown reasons, in the meanwhile I’m happy to share it here. Finally, it’s out on arXiv. But this could also be a good excuse to write a short blog post with some informal thoughts.
Energy Basis for Man and Nature (1976) by the ecologist couple Howard and Elizabeth Odum is one of the most fascinating books I know. It is chock-full of complicated systems diagrams and cartoons. Odum and Odum typically use their diagrams to summarize a wordy description—as climaxes that the text builds up to—while the cartoons serve as semi-political commentary.
It took me a long time to appreciate the science of Odum and Odum. Statistical physicists have a penchant for simple “toy models”—mechanistic models of an isolated emergent phenomenon that are simple enough to give the feeling of constituting an explanatory unit. Systems diagrams, I thought, only provided the information that “things are complicated”.
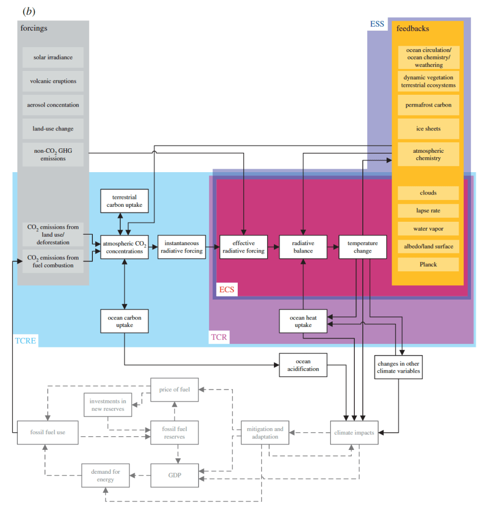
I guess it is not too misleading to call the 1970s the heyday of systems diagrams. Yet more influential texts, like Limits to Growth, also had a fair share of such. At this time, climate models were still not that complicated, but today they have caught up with the systems diagrams of yore. The figure below, from Knutti and Rugenstein, shows the dependencies of the modules of a contemporary global-circulation model—the type of model informing IPCC and decision-makers worldwide.

There are very fundamental differences between the systems diagrams and climate models. The latter is not a goal of the research but a beginning. Climate models are also quantitatively carefully validated. Still, the similarity is striking—they are all networks and can be understood as such. We can use network tools to find important nodes and communities, etc. Maybe such insights were also part of the system-science thinking of the 1970s, but somehow books don’t stress how things are connected. Instead, they often point out the existence of feedback loops, which strike network scientists as odd. It would be more remarkable if there were no cycles in a not extremely small graph.
Finally, I no longer believe the argument (by the toy-modeler in me) that complicated systems diagrams and the multiparameter models you could construct from them do not add much to our understanding. Not making such diagrams almost means you are not trying to understand a situation at all. You cannot replace a systems diagram of the energy flows on earth by a simple toy model. Complexity paradigms like “more is different” and “complexity emerging from simple rules” are not the only ways of being intergrative and holistic. When things are complicated, rather than complex, we have to study systems differently, but network methods can still be useful.
Absolutely finally, the preprint by Rocha and myself also discusses many other types of networks in the climate sciences. I hope you’ll like it.


